

旧年的烟火渐熄,新岁的钟声即将敲响
无论这一年是收获满满还是略有遗憾,
此刻,都是为全家健康开启新篇章的最好时机。
为身体做一次全面规划,
就是为未来的幸福铺路。
带父母检一次,是回报他们默默的付出,
让牵挂落地,让陪伴更有力。
为孩子检一次,是守护他们成长的每一步,
关注发育,强健体质,让未来更有底。
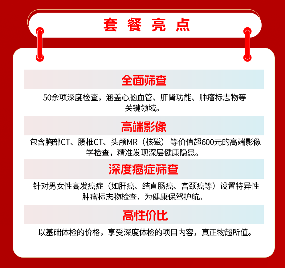
滇南体检2026“开门红”
——"好身体,好过年"体检套餐
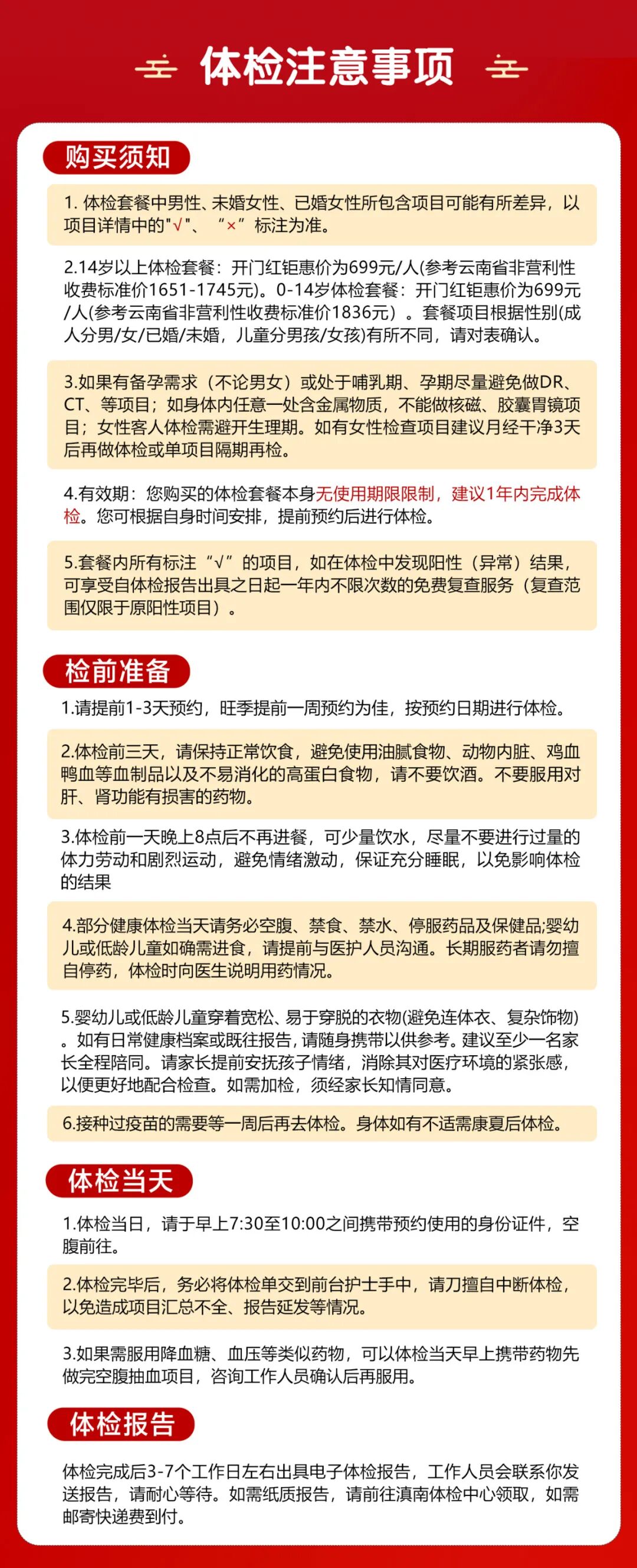
专为全家健康设计,涵盖常规检查、影像筛查、肿瘤标志物检测等多项内容。
特别分设0–14岁与14岁以上两种套餐,
以专业匹配不同年龄阶段的健康需求,
让孩子茁壮,让父母安心,让自己踏实。
这个新年,用一次全面的体检,
兑现对家人的爱。
愿您与家人:
身如骏马健,心随春意安。
01"好身体,好过年"(0-14岁)体检套餐




02"好身体,好过年"(14岁以上)体检套餐





